紋藝覺醒 舟行東方
千年舟第一屆花色及應用設計大賽征集
一、大賽主題
紋藝覺醒 舟行東方,千年舟第一屆花色及應用設計大賽
二、大賽組織機構
主辦單位:中國林產工業協會、千年舟新材科技集團股份有限公司
承辦單位:《家具與室內裝飾》雜志、《中國人造板》雜志、中國林學會家具與家居集成分會
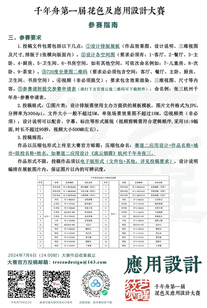
三、大賽作品投稿
·作品投稿時間
2024年3月11日至7月6日
2024年7月6日(24:00時)大賽作品收集截止
·作品投稿郵箱:treezodesign@163.com
重要提示:大賽組委會將以作品投遞順序進行排列作品序號,截至2024年7月6日(24:00時)大賽作品收集截止日前收到的為準,信息缺失/不符合大賽參賽要求將視為無效作品。
2024年7月8日至10日(24:00時) 進行初審入圍初賽名單公示,
大賽信息公布微信公眾號:千年舟Treezo和家具與室內裝飾雜志訂閱號。

·紋藝覺醒,舟行東方大賽組委會咨詢電話:0731-85623183
·點擊百度網盤下載鏈接輸入提取碼:wyjx
https://pan.baidu.com/s/1sv72jmB-nc-E3NTkE48Fkw?pwd=wyjx
即可獲取大賽賽道一、賽道二展板模板、參賽報名表+參賽授權書+大賽指南及大賽素材包。
四、大賽流程

五、大賽背景與目的
“紋藝覺醒 舟行東方”千年舟第一屆花色及應用設計大賽(以下簡稱大賽)的目的是激發創新思維和設計能力,推動家具與室內裝飾行業的數字化轉型和創新發展。通過大賽,希望鼓勵參賽者提出具有可持續發展和綠色環保意識的創意設計方案,以滿足社會對于環保和可持續發展的需求。同時,也希望通過大賽為設計師提供展示自己才華的平臺,促進設計師與行業專家的交流與合作,推動家具與室內裝飾行業的創新與進步。通過設計大賽的產品應用展現千年舟品牌的板材花色主題設計和定制家居設計方案,提升品牌知名度和市場影響力。
六、作品征集
·大賽組別
(1)院校組(賽道一、賽道二):國內外院校家具(室內)設計相關專業師生等。
(2)專業組(僅賽道二):①企業、設計工作室設計師、門店設計師、自由設計師等;②千年舟品牌合作的企業、設計單位。
·大賽賽道
賽道一:為千年舟品牌的板材進行主題花色/紋樣設計
主題關鍵詞:蘇韻
釋義:與蘇州相關的各類文化傳承、自然景觀、傳統技藝工法等都可以納入設計之中。例如蘇州園林,再細分又可以有園林中的山石、花窗、建筑等的形態、材質、線條、顏色等等,評彈、琵琶、文物、蘇繡......都可以是設計的組成部分。設計可以很大,大到是一棟建筑的重構、是山海連綿的縮影;設計也可以很小,小到是一扇門上古老的細致紋樣,是一方蘇繡的走線肌理——設計是設計師們無限的想象和創造力。

賽道一作品提交要求:
1.A3展板(單個作品不超過三張);
2.作品源文件和花色圖等;
3.參賽報名表+參賽授權書(需求簽字上傳)。
4.示意文件名稱:以“賽道一紋樣設計+作品名稱+城市+院校名稱+姓名”壓縮包文件。

賽道一獎項設置:

賽道二:將千年舟品牌的板材應用到定制家居設計方案中(限定花色)
以千年舟提供花色(組合一或組合二,同時也可以選用應用設計的備選套系空間和花色進行組合)進行室內空間應用合理搭配設計,設計風格不限。

賽道二作品提交要求:
1.A3展板(單個作品不超過三張);
2.作品設計各空間圖和720度全景圖二維碼等;
3.參賽報名表+參賽授權書(需求簽字上傳)。
4.示意文件名稱:以“賽道二 應用設計+作品名稱+城市+院校名稱/企業+姓名”壓縮包文件。

賽道二院校組獎項設置:

賽道二專業組獎項設置:

七、獎項評審
·初審評選要求:
1、完整性和準確性:參賽作品必須按照參賽賽道的投稿要求提交并完整,至少需包含參賽申請表、授權書、作品介紹、設計展板等內容,作者的名字和聯系方式必須準確無誤。
2、主題符合性:參賽作品必須符合大賽的主題和要求。
3、知識產權:參賽報名表+參賽授權書已提交全,并簽字(個人或團隊參賽者),參賽作品必須尊重他人的知識產權,不得侵犯他人的專利、商標、著作權等權益。作品應確保原創性或合法使用他人作品并獲得授權。
4、應遵守中華人民共和國相關的法律法規。
5、應尊重民族、性別、宗教信仰等,不得包含歧視性內容。
·初賽評分標準:
1、大眾評審(投票效果)
參賽作品的展示效果具有較高的美觀度和受眾喜愛度,在大眾投票評選票數排名第1名、第2名將獲得“最佳人氣獎”獎項,并直接入圍決賽。在大眾投票評選票數排名第3至第22名將獲得“最佳傳播獎” 證書+價值300元左右的紀念品。
2、專家組初賽評審
審征稿結束后,大賽組委會將組織評審團隊對全部參賽作品進行評選,組委會根據評審團隊評審結果確定決賽入圍名單。
(1)符合主題要求:參賽作品必須與大賽主題相關,并能清晰地表達主題理念和創意(10分)。
(2)創意性:參賽作品應具有獨特的創意和獨到的設計思路,能夠引起受眾的興趣和共鳴(20分)。
(3)技術水平:參賽作品應展示出設計師的專業技術和技能,包括設計構思、圖形表達、材料運用等方面(20分)。
(4)商業價值:參賽作品在設計創新的同時,也需要具備商業可行性和市場潛力,能夠滿足消費者的需求和市場的競爭要求(20分)。
(5)可行性和可實施性:參賽作品需要具備可行性和可實施性,能夠在實際生產和應用中得以實現(20分)。
3、專家組決賽評審
·賽道一決賽評分標準:
1.作品完整度10分:賽作品命名方式是否正確要求:例:《流云煙霞》杭州千年舟張三,參賽作品是否完整要求:整圖、細節圖、配色圖、設計理念必有。
2.內容設計60分:設計是否有創新力,是否具有獨特的創意和風格;對主題的理解與解構能力,符合當代審美;設計是否具有較高的藝術性,美學性。
3.應用性10分:設計是否具有較好的可執行力,是否可較好的落地應用。
4.設計理念10分:設計理念描述表達是否清晰合理。
5.整體美學性10分:是否能體現出整體較高的審美感受。
·賽道二決賽評分標準:
1.作品完整度10分:賽作品命名方式是否正確,要求:例:《流云煙霞》杭州千年舟張三;參賽作品是否完整,是否為整套全屋設計方案,要求:客廳、餐廳、廚房、臥室、衛生間、書房必有,效果圖清晰度必須在4K以上。
2.花色應用40分:花色產品應用是否合理美觀;各空間設計理念是否有所呈現。
3.設計理念10分:設計理念描述表達是否清晰合理。
4.方案合理性30分:空間布局是否合理,色彩搭配是否合理,軟裝搭配是否合理。
5.整體美學性10分:是否能體現出整體較高的審美感受。
八、大賽知識產權聲明
·保證作品原創、不侵權
1.所有(個人或團隊參賽者)參賽作品,除內容必須符合本屆大賽的主題外,必須是原創作品,作品未在報刊、雜志、網站及其他媒體公開發表,未參加過其它比賽。參賽者保證對其參賽作品擁有完全充分的知識產權,保證不違反國家法律法規、不侵犯第三方知識產權及其他權利。
2.作品應是作者本人/團隊的原創作品,且無版權糾紛,不得抄襲、剽竊他人作品。面向全社會人群進行征稿,學生提交的參賽作品必須由指導教師進行質量把關。如有抄襲、版權糾紛等,取消作品參賽資格,且后果由投稿人/團隊自行負責。
·承諾承擔侵權的責任和后果
1.參賽者就其作品涉及的名譽權、著作權、肖像權等所有法律問題承擔法定、約定義務,并承擔對相關權利方包括第三方的違約、侵權等法律責任。
2.參賽者不能做出原創和不侵權承諾與保證的,應在提交作品時做出聲明并由大賽主辦方當即記錄在案,參賽者承擔參賽作品被大賽主辦方拒絕接受的后果。
3.參賽者提交的作品一經發現存在抄襲或其他侵權行為,大賽主辦方有權退回作品、取消參賽與獲獎資格、收回獎金、獎品、獲獎證書,并有權在有關媒體公布其侵權行為。
4.大賽主辦方因使用參賽作品遭到第三方的侵權主張而導致處罰、經濟或名譽損失的,該作品的參賽提交者應對主辦方進行充分、及時、有效的經濟補償并通過報刊和網絡媒體聲明道歉、為主辦方消除不良影響。
·其他約定
1.大賽主辦方、相關媒體有權將參賽作品用于與本次大賽相關的宣傳、展覽、網站展示及宣傳品制作等用途,且不需支付報酬。
2.參賽作品的商業化開發使用、成果轉化或知識產權登記、專利申請等具體事宜可另行與相關方簽訂協議。
3.在進行評審之前,參賽者可向大賽主辦方提交書面申請要求撤回其參賽作品。
4.大賽獎項評定數量視參賽作品質量而定,允許部分獎項空缺;若對獎項結果有任何爭議,一切均以大賽主辦方審定結果為準。對于所有獲獎作品,獎金個人所得稅自理。
5.本活動大賽主辦方有最終解釋權。
附:大賽參賽指南





